CYA Levels Low? Here’s How to Raise Cyanuric Acid in a Pool
Maintaining a clean and safe swimming pool requires careful attention to water chemistry. One critical component is cyanuric acid (CYA), often referred to as pool stabilizer or conditioner. CYA protects chlorine from being rapidly degraded by the sun’s ultraviolet (UV) rays, ensuring effective sanitization. Low CYA levels can lead to chlorine depletion, unsanitary water, algae growth, and unbalanced pool chemistry. This guide explores the causes of low CYA, its consequences, and detailed methods to raise CYA levels effectively, tailored for outdoor pool owners, including those with saltwater systems.
What Is Cyanuric Acid and Why Is It Important?
Cyanuric acid is a chemical compound (CNOH)₃, a member of the 1,3,5-triazine family, that acts as a stabilizer for chlorine in swimming pools. It forms a protective shield around chlorine molecules, preventing them from breaking down under UV radiation. Without adequate CYA, chlorine can dissipate within hours, leaving the pool vulnerable to bacteria, viruses, and algae.
Key Functions of Cyanuric Acid:
- Prolongs Chlorine Life: CYA reduces chlorine loss, making sanitization more efficient and cost-effective.
- Maintains Water Safety: By stabilizing chlorine, CYA ensures consistent sanitization, keeping the water safe for swimmers.
- Prevents Algae Growth: Stable chlorine levels deter algae, which thrives in unsanitary conditions.
For outdoor pools, CYA is essential due to constant UV exposure. Indoor pool owners typically don’t need CYA, as their water is shielded from sunlight. Saltwater pools require slightly higher CYA levels to protect chlorine generated by salt chlorinators.
Ideal Cyanuric Acid Levels
Maintaining CYA within the recommended range is crucial for effective pool maintenance. The ideal levels vary by pool type:
| Pool Type | Recommended CYA Range (ppm) |
|---|---|
| Traditional Chlorine Pool | 30–50 |
| Saltwater Pool | 50–80 |
- Why Higher for Saltwater Pools? Saltwater pools rely on salt chlorinators to produce sodium hypochlorite (liquid chlorine), which degrades under UV light. Higher CYA levels (up to 80 ppm) protect this chlorine, and manufacturers recommend maintaining elevated free chlorine levels due to continuous chlorine production.
- Note: Exceeding these ranges can reduce chlorine’s effectiveness, requiring higher chlorine levels to compensate, which may lead to regulatory issues or increased costs.
What Causes Low Cyanuric Acid Levels?
Low CYA levels can result from several factors, primarily related to pool maintenance practices and environmental conditions.
1. Use of Unstabilized Chlorine
- Unstabilized Chlorine: Products like sodium hypochlorite (liquid chlorine), lithium hypochlorite, or calcium hypochlorite do not contain CYA. Regular use of these sanitizers leads to low or zero CYA levels.
- Stabilized Chlorine: In contrast, products like sodium dichlor (granular) or trichlor (tablets or granular) contain CYA, gradually increasing levels with each application.
2. Water Dilution
- Rainwater: Heavy rain dilutes pool water, lowering CYA concentrations.
- Splash-Out: Water loss from swimming or pool activities reduces CYA levels.
- Draining and Refilling: Partial or full pool drains, often required for winterization or repairs, introduce fresh water with no CYA.
3. Lack of Regular CYA Addition
- Pools not using stabilized chlorine or CYA-containing products require periodic CYA addition. Neglecting this can result in chronically low levels, especially in pools with frequent water replacement.
Consequences of Low Cyanuric Acid Levels
Low CYA levels disrupt pool chemistry, leading to a cascade of issues that affect water quality and maintenance costs.
1. Increased Chlorine Consumption
Without CYA, UV rays break down chlorine rapidly, often within a few hours. Pool owners may need to add chlorine daily, increasing costs and labor.
2. Reduced Sanitization Effectiveness
Low chlorine levels due to UV degradation allow bacteria, viruses, and other pathogens to proliferate, compromising water safety.
3. Algae Growth
Unstable chlorine levels create an environment conducive to algae. Common issues include:
- Green Algae: Indicates poor sanitization.
- Black Algae: Difficult to remove and hazardous.
- Pink Slime: A bacterial growth that signals unsanitary conditions.
4. Unbalanced Water Chemistry
Low CYA triggers a domino effect:
- Chlorine Depletion: Affects pH and total alkalinity.
- pH Fluctuations: Makes water corrosive or scale-forming.
- Alkalinity Imbalance: Complicates chemical maintenance.
5. Chloramine Build-Up
When chlorine binds to contaminants (e.g., sweat, urine, sunscreen), it forms chloramines (combined chlorine). Chloramines are less effective sanitizers and cause the strong “chlorine smell” associated with poorly maintained pools. Low CYA exacerbates this by accelerating chlorine loss.
How to Test Cyanuric Acid Levels
Before raising CYA, test the pool water to confirm low levels. Accurate testing is critical, as CYA is slow to dissolve and difficult to reduce if over-applied.
Recommended Testing Methods:
Liquid Test Kits (e.g., Taylor K-2006, TF-100):
- Provide precise CYA measurements.
- Use reagents to measure CYA levels visually.
- Cost: ~$80–$120 (e.g., TF-100 on Amazon).
Digital Testers (e.g., LaMotte Spin Lab with Pool Shark H2O App):
- Offer quick, accurate results in 60 seconds.
- Sync results to mobile devices for easy tracking.
- Cost: ~$200–$300 for advanced models.
Test Strips:
- Less accurate and prone to errors.
- Useful for quick checks but not recommended for precise CYA measurement.
- Cost: ~$10–$20 for 50 strips.
Testing Tips:
- Test at room temperature for accurate results.
- Retest 3–7 days after adding CYA, as it dissolves slowly.
- Avoid test strips for critical measurements; invest in a reliable kit.
How to Raise Cyanuric Acid Levels
There are two primary methods to increase CYA: adding stabilized chlorine or pure cyanuric acid (pool stabilizer/conditioner). Both require careful application to avoid over-stabilization, which is harder to correct.
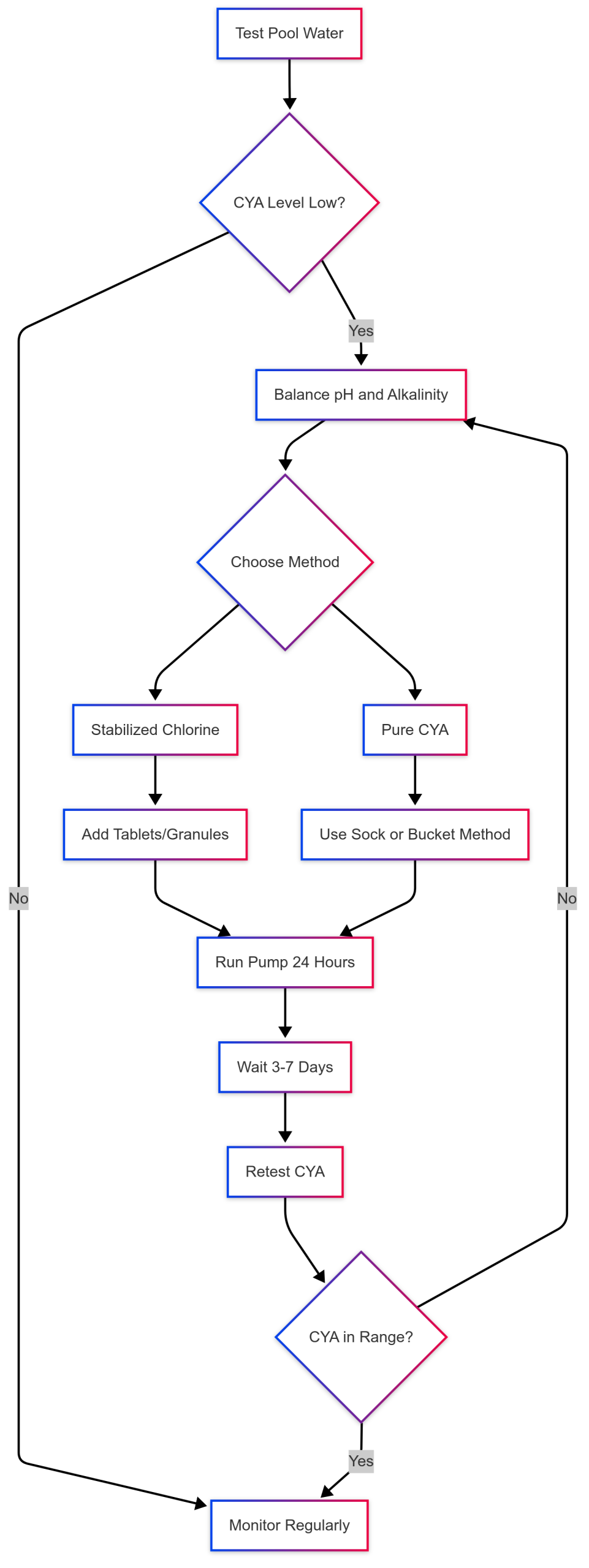
Step 1: Balance Pool Chemistry
Before adding CYA, ensure:
- pH: 7.2–7.6
- Total Alkalinity: 80–120 ppm
- Chlorine: Within safe ranges (1–3 ppm for chlorine pools, 2–4 ppm for saltwater pools)
Balanced water enhances the effectiveness of added chemicals and prevents complications.
Step 2: Choose Your Method
Method 1: Add Stabilized Chlorine
Stabilized chlorine products contain CYA, making them a dual-purpose solution for sanitization and stabilization.
Types:
- Trichlor Tablets: 3-inch pucks, slow-dissolving, ideal for floaters or chlorinators.
- CYA Content: ~50% by weight.
- Price: ~$50 for 10 lbs (e.g., Clorox 3-Inch Chlorinating Tablets on Amazon).
- Sodium Dichlor Granules: Fast-dissolving, suitable for quick boosts.
- CYA Content: ~40% by weight.
- Price: ~$60 for 8 lbs (e.g., HTH Super Shock on Amazon).
Application:
- Add tablets to a floater, chlorinator, or skimmer (if using a sock to prevent direct contact).
- For granules, dissolve in a bucket of pool water and pour around the pool’s perimeter.
- Run the pump for 24 hours to circulate.
Pros:
- Simultaneously sanitizes and stabilizes.
- Widely available and easy to use.
Cons:
- Slower CYA increase compared to pure CYA.
- May raise chlorine levels excessively if overused.
Method 2: Add Pure Cyanuric Acid (Pool Stabilizer/Conditioner)
Pure CYA allows precise control over stabilizer levels without affecting chlorine.
Forms:
- Granular/Powder: Common, slow-dissolving.
- Price: ~$25 for 4 lbs (e.g., PuriTech Stabilizer on Amazon).
- Liquid: Faster-dissolving but more expensive.
- Price: ~$50 for 1 gallon (e.g., Bio-Active Liquid Stabilizer).
Dosage:
- General Rule: 13 ounces of granular CYA raises CYA by 10 ppm in a 10,000-gallon pool.
- Example: For a 20,000-gallon pool, 26 ounces raises CYA by 10 ppm.
- Target: Aim for 30–50 ppm (chlorine pools) or 50–80 ppm (saltwater pools).
Application Methods:
- Sock Method (Recommended):
- Place granular CYA in a cotton sock, nylon stocking, or old pillowcase.
- Suspend in front of a return jet or float in the pool (tied to a pool noodle or empty bottle).
- Massage the sock periodically to aid dissolution.
- Run the pump for 24–48 hours.
- Wait 3–7 days before retesting.
- Bucket Method:
- Fill a 5-gallon bucket with pool water.
- Add CYA and stir until partially dissolved (note: CYA has low solubility, so full dissolution is slow).
- Pour the solution into the pool’s skimmer or around the perimeter.
- Run the pump for 24 hours.
- Liquid Stabilizer:
- Pour directly around the pool’s perimeter.
- Brush the pool to ensure mixing.
- Run the pump for 24 hours.
Pros:
- Precise control over CYA levels.
- Faster results than stabilized chlorine.
Cons:
- Requires careful handling to avoid liner damage.
- Granular CYA dissolves slowly.
Step 3: Safety Precautions
- Protect Pool Surfaces: CYA is acidic and can damage vinyl liners or plaster if not dissolved properly. Always use a sock or bucket method to avoid direct contact.
- Wear Protective Gear: Use goggles and acid-resistant gloves when handling CYA.
- Add Slowly: Over-adding CYA is difficult to correct. Start with less than needed and retest after a week.
Step 4: Retest and Adjust
- Wait 3–7 days for CYA to fully dissolve and register on tests.
- If levels are still low, repeat the process with small increments.
- If levels are too high, partially drain and refill the pool with fresh water to dilute CYA.
Mermaid Chart: CYA Addition Workflow

This chart outlines the step-by-step process for raising CYA, emphasizing testing, balancing, and careful application.
Common Mistakes and How to Avoid Them
Pouring CYA Directly into the Skimmer:
- Issue: Granular CYA can clog filters or sit undissolved, leading to inaccurate readings or equipment damage.
- Solution: Use the sock method or dissolve in a bucket before adding.
Using Test Strips Exclusively:
- Issue: Test strips are unreliable for CYA, often showing false zeros.
- Solution: Invest in a liquid test kit (e.g., TF-100) or digital tester.
Over-Adding CYA:
- Issue: High CYA reduces chlorine effectiveness, requiring costly water replacement.
- Solution: Add CYA incrementally and retest after a week.
Ignoring Water Temperature:
- Issue: Cold water slows CYA dissolution, delaying results.
- Solution: Run the pump longer (48 hours) in colder conditions.
Not Balancing pH First:
Solution: Adjust pH to 7.2–7.6 before adding CYA.
Issue: Unbalanced pH reduces the effectiveness of added CYA.
Frequently Asked Questions
Add stabilized chlorine (trichlor tablets, dichlor granules) or pure CYA (granular or liquid stabilizer). Stabilized chlorine increases CYA gradually, while pure CYA offers faster, precise results.
No, baking soda raises total alkalinity but does not affect CYA levels. It cannot stabilize chlorine.
Only stabilized chlorine shocks (e.g., dichlor-based) raise CYA. Non-chlorine or unstabilized shocks (e.g., calcium hypochlorite) do not contain CYA.
No, household bleach is unstabilized sodium hypochlorite and does not contain CYA. It’s quickly degraded by UV light.
Yes, low CYA leads to rapid chlorine loss, allowing bacteria and algae to grow, which can cloud the water.
Typically, CYA is added once or twice per season, unless significant water dilution occurs (e.g., after heavy rain, draining, or splash-out).
Special Considerations for Saltwater Pools
Saltwater pools require higher CYA levels (50–80 ppm) due to the continuous production of chlorine via salt chlorinators. Key tips:
- Test Frequently: Saltwater pools lose CYA through splash-out or backwashing.
- Use Pure CYA: Since salt chlorinators produce unstabilized chlorine, add granular or liquid CYA to maintain levels.
- Monitor Chlorine Output: Ensure the salt chlorinator is set to maintain 2–4 ppm free chlorine, supported by adequate CYA.
Products and Pricing
Here’s a table of recommended products for raising CYA, with approximate prices (based on Amazon listings):
| Product | Type | CYA Content | Price | Notes |
|---|---|---|---|---|
| Clorox 3-Inch Chlorinating Tablets | Stabilized Chlorine (Trichlor) | ~50% | ~$50 for 10 lbs | Slow-dissolving, ideal for floaters. |
| HTH Super Shock (Dichlor) | Stabilized Chlorine (Granular) | ~40% | ~$60 for 8 lbs | Fast-dissolving, good for quick boosts. |
| PuriTech Stabilizer | Granular CYA | 99%+ | ~$25 for 4 lbs | Precise, cost-effective for direct CYA addition. |
| Bio-Active Liquid Stabilizer | Liquid CYA | 100% | ~$50 for 1 gallon | Fast-dissolving, premium option. |
| TF-100 Test Kit | Testing Equipment | N/A | ~$80–$120 | Accurate CYA testing, essential for maintenance. |
Troubleshooting Low CYA Readings
If CYA levels don’t increase despite adding stabilizer, consider:
- Test Kit Accuracy: Use a reliable liquid test kit. Test strips may show false zeros.
- Improper Application: Ensure CYA is fully dissolved (sock method) and circulated (run pump 24–48 hours).
- Dilution: Recent water additions may have diluted CYA. Recalculate dosage based on pool volume.
- Cold Water: Low temperatures slow dissolution. Extend pump run time.
- Filter Issues: If added to the skimmer, CYA may be trapped in the filter. Avoid backwashing for a week.
How to Lower CYA if Over-Added
If CYA levels exceed the recommended range, the only effective solution is partial draining and refilling:
- Steps:
- Drain 10–20% of pool water (keep above the pump to avoid air intake).
- Refill with fresh water.
- Retest CYA and repeat if necessary.
- Alternative: Reverse osmosis can remove CYA but is expensive (~$500–$1,000 for a 20,000-gallon pool).
- Note: Avoid adding aluminum sulfate (floc) for CYA reduction, as its effectiveness is unproven and may introduce other chemicals.
Conclusion
Maintaining proper cyanuric acid levels is essential for keeping your pool clean, safe, and cost-efficient. Low CYA leads to rapid chlorine loss, algae growth, and unbalanced chemistry, but raising levels is straightforward with stabilized chlorine or pure CYA. By testing accurately, balancing water chemistry, and applying CYA carefully (preferably via the sock method), pool owners can ensure optimal stabilization. Regular monitoring and incremental additions prevent over-stabilization, saving time and money. Whether you have a traditional chlorine pool or a saltwater system, this guide equips you with the knowledge to manage CYA effectively, ensuring crystal-clear water all season long.
Please share this CYA Levels Low? Here’s How To Raise Cyanuric Acid in a Pool your friends and do a comment below about your feedback.
We will meet you on next article.
Until you can read, How Warm Should A Refrigerator Compressor Be