How Warm Should A Refrigerator Compressor Be

The refrigerator compressor is the heart of your cooling system, tirelessly working to keep your food fresh. But how hot should it be? A warm or slightly hot compressor is normal, but excessive heat can signal trouble. This article dives deep into the ideal temperature range for a refrigerator compressor, explores why it gets hot, identifies common causes of overheating, and provides actionable troubleshooting steps. Whether you’re a homeowner, a refrigeration enthusiast, or a professional technician, this guide will equip you with the knowledge to maintain your refrigerator’s health and prevent costly repairs.

Understanding the Refrigerator Compressor

What Is a Refrigerator Compressor?

The compressor is a critical component of a refrigerator’s vapor-compression refrigeration cycle. It acts like a pump, compressing low-pressure, cold refrigerant gas into a high-pressure, hot gas. This process raises the refrigerant’s temperature and pressure, enabling it to release heat as it moves through the condenser coils. The refrigerant then undergoes condensation, expansion, and evaporation, absorbing heat from the refrigerator’s interior to keep your food cold.

Why Does a Compressor Get Hot?

Heat is a natural byproduct of the compression process. As the compressor squeezes the refrigerant, it generates heat due to the increased pressure and friction within the system. This heat is dissipated through the condenser coils, typically located at the back or bottom of the refrigerator. A properly functioning compressor will feel warm or slightly hot to the touch, but it should never be scalding or cause burns.

Ideal Compressor Temperature Range

A healthy refrigerator compressor typically operates between 95°F and 122°F (35°C and 50°C). Some sources suggest temperatures up to 140°F (60°C) are acceptable, depending on the compressor’s design, age, and ambient conditions. However, temperatures exceeding 150°F (65°C) or approaching 300°F (149°C) are cause for concern, as they can degrade the compressor oil, damage internal components, or pose a fire hazard.

To measure the compressor’s temperature safely, use an infrared thermometer. Avoid touching the compressor directly, as it can cause burns if overheated.

Is a Hot Compressor Dangerous?

A compressor that feels excessively hot—described as hot enough to cause blisters or leave scorch marks on nearby surfaces—requires immediate attention. Overheating can lead to:

  • Compressor Failure: Prolonged high temperatures can break down the compressor oil, increase internal friction, and cause mechanical failure.
  • Fire Hazard: In rare cases, an overheating compressor can ignite nearby materials or cause electrical fires.
  • Reduced Efficiency: An overworked compressor consumes more electricity, leading to higher utility bills.
  • Food Spoilage: If the compressor struggles to maintain cooling, the refrigerator may not keep food at safe temperatures.

However, not all hot compressors indicate a malfunction. The key is to distinguish between normal operating heat and excessive heat caused by underlying issues.

Common Causes of Compressor Overheating

If your compressor is hotter than usual, accompanied by loud noises, frequent cycling, or inadequate cooling, one or more of the following issues may be to blame:

1. Dirty Condenser Coils

Problem: Condenser coils, typically located at the back or bottom of the refrigerator, dissipate heat from the refrigerant. When covered in dust, pet hair, or debris, they cannot release heat effectively, forcing the compressor to work harder and overheat.

Symptoms:

  • Compressor feels excessively hot.
  • Refrigerator struggles to maintain cool temperatures.
  • Increased energy consumption.

Solution:

  • Locate the Coils: Check your user manual to find the condenser coils.
  • Clean the Coils: Unplug the refrigerator, then use a soft brush and a vacuum cleaner with a hose attachment to remove dirt. Avoid damaging the delicate fins.
  • Frequency: Clean the coils every 6–12 months to prevent buildup.

2. Faulty or Obstructed Condenser Fan

Problem: The condenser fan, located near the compressor and condenser coils, circulates air to cool the compressor and coils. A faulty fan, blocked blades, or excessive dust can reduce airflow, causing the compressor to overheat.

Symptoms:

  • No fan noise or weak airflow.
  • Compressor is hotter than normal.
  • Knocking or buzzing sounds from the fan area.

Solution:

  • Inspect the Fan: Unplug the refrigerator and check for obstructions or dust buildup. Wipe the blades clean with a cloth.
  • Test the Fan: Spin the blades by hand to ensure they move freely. If they don’t, the fan motor may need replacement.
  • Professional Help: If the fan is broken, contact a technician to replace it.

3. Low Refrigerant Levels

Problem: Refrigerant absorbs and transfers heat throughout the system. A leak or insufficient refrigerant reduces the system’s cooling capacity, forcing the compressor to run longer and hotter.

Symptoms:

  • Compressor is very hot.
  • Refrigerator is not cooling adequately.
  • Hiss or bubbling sounds indicating a refrigerant leak.

Solution:

  • Professional Diagnosis: Refrigerant handling requires specialized tools and certifications due to environmental regulations. Call a qualified technician to check for leaks and recharge the system.
  • Preventive Measures: Regular maintenance can help detect leaks early.

4. Overloaded Refrigerator

Problem: Overstocking the refrigerator with food can block vents and restrict airflow, preventing cold air from circulating properly. This forces the compressor to work harder, increasing its temperature.

Symptoms:

  • Compressor is hot.
  • Uneven cooling or warm spots inside the refrigerator.
  • Food spoilage despite normal settings.

Solution:

  • Rearrange Items: Ensure food is not blocking vents. Leave space between items for air circulation.
  • Monitor Load: Avoid overfilling the refrigerator, especially after grocery shopping.
  • Check Settings: Ensure the temperature is set to 37°F (3°C) for the refrigerator and 0°F (-18°C) for the freezer.

5. Poor Ventilation or Location

Problem: Placing the refrigerator in a poorly ventilated area, near heat sources (e.g., ovens, radiators), or in direct sunlight can increase ambient temperatures, making it harder for the compressor to dissipate heat.

Symptoms:

  • Compressor is hotter in warm or humid environments.
  • Refrigerator cycles more frequently.
  • Higher energy bills.

Solution:

  • Relocate the Fridge: Move the refrigerator to a well-ventilated area away from heat sources.
  • Improve Airflow: Ensure at least 2–3 inches of clearance around the refrigerator, especially at the back.
  • Check Room Temperature: Ideal room temperatures are 60°F–90°F (16°C–32°C).

6. Electrical Issues

Problem: Insufficient voltage, faulty wiring, or a defective start relay can cause the compressor to overwork or draw excessive current, leading to overheating.

Symptoms:

  • Compressor is very hot.
  • Frequent cycling or premature shutdowns.
  • Burning smells or visible scorch marks.

Solution:

  • Check Wiring: Unplug the refrigerator and inspect the wiring near the compressor for loose connections, frayed wires, or damage. Tighten or replace as needed.
  • Test the Start Relay: Shake the start relay to check for rattling, which indicates failure. Replace if necessary.
  • Professional Help: Electrical issues can be dangerous. Contact a technician if you’re unsure.

7. Faulty Thermostat or Sensors

Problem: A malfunctioning thermostat or temperature sensor can cause the compressor to run continuously, leading to overheating.

Symptoms:

  • Compressor runs without stopping.
  • Refrigerator is too cold or too warm.
  • Unusual compressor noises.

Solution:

  • Check Settings: Verify that the thermostat is set correctly.
  • Replace Thermostat: If the thermostat is faulty, a technician can replace it.
  • Inspect Sensors: Modern refrigerators use sensors to monitor temperature. A professional can diagnose and replace defective sensors.

8. Auto-Defrost System Failure

Problem: In refrigerators with auto-defrost features, a malfunctioning defrost system can cause frost buildup on the evaporator coils, restricting airflow and forcing the compressor to overheat.

Symptoms:

  • Compressor is hot.
  • Frost or ice on evaporator coils.
  • Poor cooling performance.

Solution:

  • Manual Defrost: Unplug the refrigerator and let it defrost for 4–8 hours. Store perishables in a cooler.
  • Professional Repair: A technician can diagnose and fix issues with the defrost timer, heater, or thermostat.

Troubleshooting a Hot Compressor: Step-by-Step Guide

If your compressor is overheating, follow these steps to diagnose and potentially resolve the issue. Always prioritize safety by unplugging the refrigerator before performing any maintenance.

Step 1: Check the Compressor Temperature

  • Use an infrared thermometer to measure the compressor’s surface temperature.
  • If it exceeds 150°F (65°C) or feels scalding, proceed with troubleshooting.

Step 2: Inspect and Clean Condenser Coils

  • Locate the condenser coils (back or bottom of the refrigerator).
  • Use a soft brush and vacuum to remove dust and debris.
  • Ensure the coils are free of obstructions.

Step 3: Verify Condenser Fan Operation

  • Check for fan noise when the refrigerator is running.
  • Inspect the fan blades for blockages or dust buildup.
  • Spin the blades by hand to ensure they move freely.

Step 4: Assess Airflow and Ventilation

  • Ensure the refrigerator has adequate clearance (2–3 inches) around it.
  • Move the refrigerator away from heat sources or direct sunlight.
  • Check room temperature and humidity levels.

Step 5: Examine the Refrigerator’s Load

  • Remove excess food or rearrange items to improve airflow.
  • Avoid placing hot food directly in the refrigerator.

Step 6: Check for Electrical Issues

  • Inspect wiring and connections for damage or looseness.
  • Test the start relay for rattling noises.
  • Use a multimeter to verify proper voltage (consult a professional if unsure).

Step 7: Defrost the Refrigerator

  • Unplug the refrigerator and let it defrost for 4–8 hours.
  • Clean the interior and coils during this time.
  • Plug it back in and monitor the compressor temperature.

Step 8: Call a Professional

If the above steps don’t resolve the issue, contact a qualified technician. They can:

  • Check refrigerant levels and repair leaks.
  • Diagnose electrical or thermostat issues.
  • Replace faulty components like the fan, start relay, or compressor.

When to Call a Professional

While some issues can be resolved with DIY maintenance, certain situations require professional expertise:

  • Persistent Overheating: If the compressor remains hot after cleaning coils and checking the fan.
  • Refrigerant Issues: Suspected leaks or low refrigerant levels.
  • Unusual Noises: Loud knocking, buzzing, or humming that persists.
  • Electrical Problems: Burning smells, scorch marks, or faulty wiring.
  • Frequent Cycling: Compressor turns on and off too often.
  • Warranty Concerns: If the refrigerator is under warranty, avoid DIY repairs to prevent voiding coverage.

Professional technicians have the tools and expertise to handle complex issues safely, ensuring compliance with environmental regulations and manufacturer guidelines.

Preventing Compressor Overheating

Regular maintenance can extend your refrigerator’s lifespan and prevent compressor issues. Follow these best practices:

  • Clean Condenser Coils: Every 6–12 months, vacuum and brush the coils to remove dust.
  • Check Fan Operation: Listen for fan noise and inspect blades periodically.
  • Monitor Refrigerant Levels: Schedule annual maintenance with a technician to check for leaks.
  • Optimize Placement: Ensure proper ventilation and avoid heat sources.
  • Avoid Overloading: Keep the refrigerator at 60–75% capacity to maintain airflow.
  • Inspect Electrical Components: Check wiring and the start relay during routine maintenance.
  • Set Correct Temperatures: Maintain 37°F (3°C) for the refrigerator and 0°F (-18°C) for the freezer.

Compressor Temperature Specifications

The following table summarizes typical compressor temperature ranges and their implications:

Temperature RangeStatusAction
95°F–122°F (35°C–50°C)NormalNo action needed. Monitor periodically.
122°F–150°F (50°C–65°C)CautionCheck coils, fan, and ventilation.
150°F–300°F (65°C–149°C)OverheatingTroubleshoot immediately. Call a professional if unresolved.
Above 300°F (149°C)CriticalUnplug the refrigerator and contact a technician. Risk of fire or compressor failure.

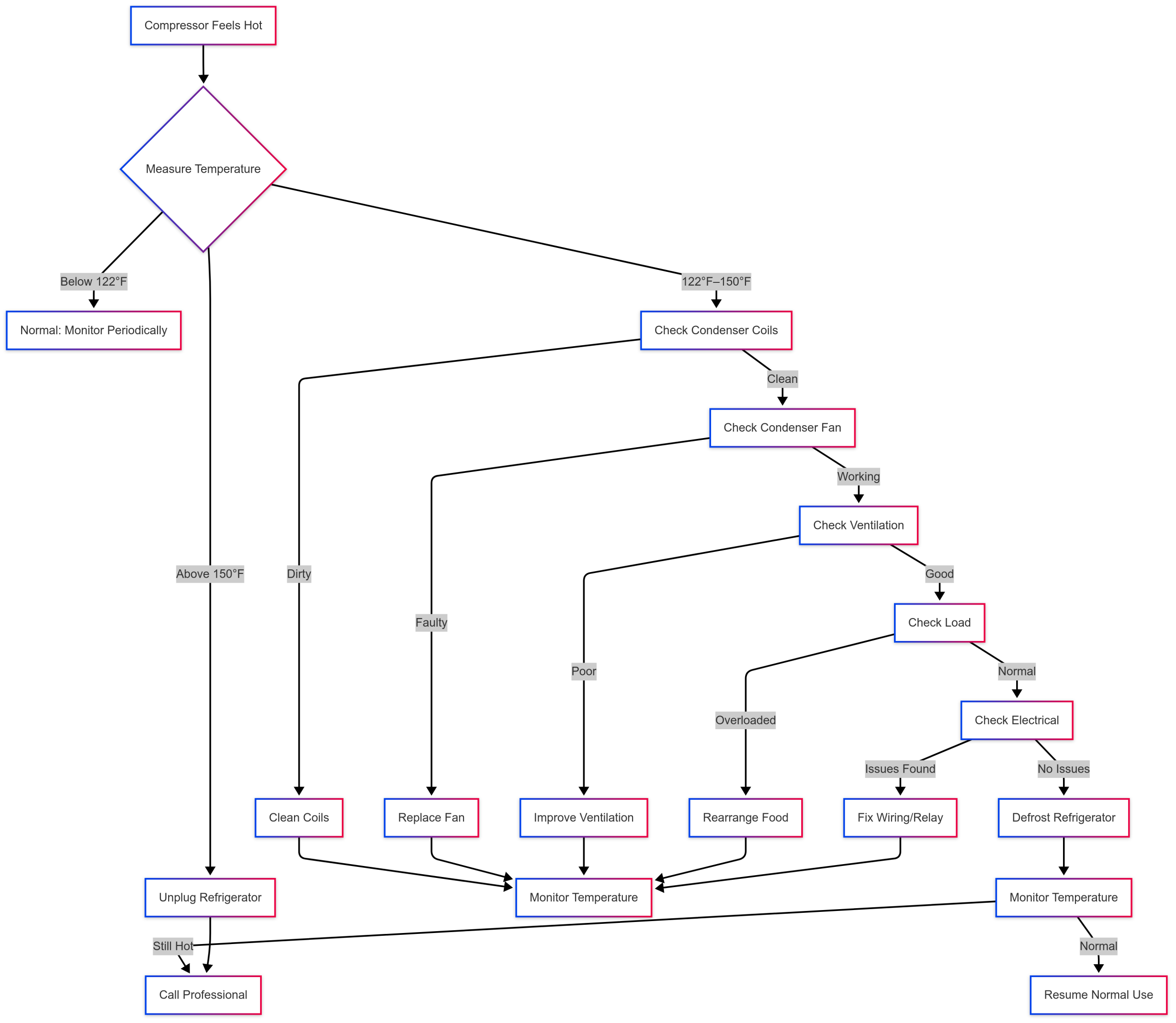
Mermaid Chart: Compressor Troubleshooting Workflow

The following Mermaid flowchart outlines the troubleshooting process for an overheating compressor:

How Warm Should A Refrigerator Compressor Be

Mermaid Chart: Compressor Troubleshooting Workflow

Cost of Compressor Repairs

Repairing an overheating compressor or related components can vary in cost depending on the issue, refrigerator brand, and labor rates in your area. Below is a breakdown of typical costs:

Repair/ServiceEstimated Cost (USD)
Cleaning Condenser Coils$50–$100
Replacing Condenser Fan$100–$250
Refrigerant Recharge/Leak Repair$200–$500
Replacing Start Relay$75–$150
Replacing Thermostat$100–$200
Compressor Replacement$500–$1,000
Professional Diagnostic Fee$50–$150

Note: Compressor replacement is often as expensive as a new refrigerator, especially for older models. Consult with a technician to determine if repair or replacement is more cost-effective.

Real-World Insights from Refrigeration Communities

Online refrigeration communities, such as Reddit’s r/refrigeration, provide valuable insights into compressor issues. Common themes include:

  • Dirty Coils Are a Frequent Culprit: Many users report that cleaning condenser coils resolves overheating issues.
  • Fan Failures: Faulty condenser fans are a common cause of hot compressors, often requiring replacement.
  • Refrigerant Challenges: Low refrigerant levels due to leaks are a recurring issue, especially in older units.
  • Compressor Age: Compressors in refrigerators over 10–15 years old are more likely to overheat due to wear and tear.

For example, a user on r/refrigeration described a 12-year-old Whirlpool refrigerator with a blisteringly hot compressor. Community suggestions included checking the condenser coils, fan, and start relay, highlighting the importance of thorough troubleshooting.

Conclusion

A refrigerator compressor should feel warm or slightly hot, typically between 95°F and 122°F (35°C and 50°C). Excessive heat, unusual noises, or poor cooling performance indicate underlying issues such as dirty condenser coils, a faulty fan, low refrigerant, or electrical problems. By following the troubleshooting steps outlined in this guide—cleaning coils, checking the fan, improving ventilation, and addressing electrical issues—you can often resolve minor problems yourself. For complex issues like refrigerant leaks or compressor replacement, professional assistance is essential.

Regular maintenance, such as cleaning coils every 6–12 months and ensuring proper ventilation, can prevent overheating and extend your refrigerator’s lifespan. By understanding how your compressor works and monitoring its temperature, you can keep your refrigerator running efficiently, save on energy costs, and avoid costly repairs.

If you suspect your compressor is overheating, act promptly to diagnose and address the issue. A healthy compressor ensures your food stays fresh and your refrigerator remains a reliable kitchen companion.

Please share this How Warm Should A Refrigerator Compressor Be your friends and do a comment below about your feedback.

We will meet you on next article.

Until you can read, Genius Ways to Use an IKEA BEKVAM Spice Rack to Elevate Your Bathroom on a Budget

Similar Posts

Leave a Reply

Your email address will not be published. Required fields are marked *