5 Ways to Kill Roaches With Borax
Cockroaches are among the most resilient and persistent household pests, thriving in diverse environments and posing health risks by spreading bacteria and pathogens. Borax, a natural mineral compound, offers a cost-effective and relatively safe solution to combat roach infestations. This guide explores five proven methods to use borax to eliminate roaches, alongside alternatives, safety precautions, and professional insights to ensure a roach-free home. With detailed instructions, practical tips, and supporting data, this article equips you with the knowledge to tackle roach infestations effectively.
Understanding Borax and Its Role in Pest Control
Borax, chemically known as sodium tetraborate decahydrate, is a naturally occurring mineral powder derived from boron. Commonly found in household products like laundry detergents and cleaning solutions, borax is also a potent insecticide. Unlike boric acid, which is a processed derivative, borax is less refined but equally effective against roaches, bed bugs, and other pests. Its affordability—approximately $5 for a 4-pound box of 20 Mule Team Borax—makes it an accessible option for pest management.
How Borax Kills Roaches
Borax kills roaches through two primary mechanisms: dehydration and digestive disruption. When roaches come into contact with borax, the abrasive powder damages their exoskeleton, leading to moisture loss. If ingested, borax disrupts their gut lining, causing starvation and dehydration. Roaches, being omnivorous and resilient, will consume borax when mixed with attractive baits, making it a strategic tool for pest control.
Research by Coby Schal, Ph.D., from North Carolina State University, highlights borax’s efficacy. His studies found that boric acid, a close relative, outperforms sodium tetraborate in aqueous solutions when combined with sugars like fructose or sucrose at 0.5-2% concentrations. However, borax remains highly effective when applied correctly, particularly in dry powder form.
Safety Considerations
While borax is safer than many chemical pesticides, it is not harmless. Ingestion or inhalation can cause nausea, respiratory irritation, or eye damage. It must be stored and applied away from children, pets, and food preparation areas. Always label containers clearly and wipe down treated surfaces with a damp cloth before use to prevent accidental exposure.
Five Effective Ways to Use Borax Against Roaches
Below are five practical and proven methods to use borax to eliminate roaches. Each method leverages borax’s toxicity with enticing baits to maximize effectiveness. These techniques are simple, cost-effective, and adaptable to various infestation levels.
1. Borax and Sugar Mixture
Description: Combining borax with sugar creates a lethal bait that exploits roaches’ attraction to sweets. The sugar lures roaches, while the borax poisons them upon ingestion.
Ingredients:
- 1 part borax (e.g., ½ cup)
- 1 part granulated sugar (e.g., ½ cup)
- Optional: Pebbles or pennies (to prevent clumping in applicator)
Instructions:
- Mix equal parts borax and sugar in a clean, dry container.
- Add a few pebbles or pennies to a squeezable bottle or insecticide duster to prevent clumping.
- Sprinkle a thin layer of the mixture in roach-prone areas, such as under sinks, behind appliances, or along baseboards.
- Reapply every few days or if the powder gets wet, as moisture reduces borax’s potency.
Effectiveness: The sugar-borax combination is highly effective due to roaches’ inability to detect the poison. It typically takes 48-72 hours to kill roaches, with continued application reducing colony size over time.
Cost: Approximately $0.10-$0.20 per application, assuming a 4-pound box of borax costs $5 and sugar is a pantry staple.
2. Borax and Baking Soda Blend
Description: Pairing borax with baking soda enhances toxicity, as baking soda causes gas buildup in roaches’ stomachs, leading to internal rupture.
Ingredients:
- 1 part borax (e.g., ¼ cup)
- 1 part baking soda (e.g., ¼ cup)
- ½ part sugar (e.g., ⅛ cup, optional for added lure)
Instructions:
- Combine borax, baking soda, and sugar (if using) in a dry container.
- Use an insecticide duster to apply a thin layer in cracks, crevices, and other roach hideouts.
- Monitor and reapply every 3-5 days, ensuring the powder remains dry.
Effectiveness: The dual action of borax and baking soda makes this method particularly deadly, targeting roaches through both dehydration and physical disruption. It’s ideal for moderate infestations.
Cost: Roughly $0.15-$0.25 per application, factoring in baking soda at $1 per pound.
3. Borax and Peanut Butter Bait
Description: Peanut butter’s rich, savory aroma irresistibly attracts roaches, making it an excellent bait when dusted with borax.
Ingredients:
- ½ cup peanut butter
- ⅛ cup borax
- Small plastic containers or bottle caps
Instructions:
- Place a dollop of peanut butter in a small container or bottle cap.
- Lightly sprinkle borax over the peanut butter and around the container’s edges.
- Position containers in areas with high roach activity, such as under kitchen counters or near trash bins.
- Replace every 2-3 days to maintain freshness and prevent mess.
Effectiveness: This method is highly appealing to roaches, ensuring they ingest borax while feeding. The container simplifies cleanup and prevents spreading.
Cost: Approximately $0.50 per application, assuming peanut butter costs $3 per 16-ounce jar.
4. Borax and Egg Yolk Trap
Description: Raw egg yolk, when dusted with borax, serves as a protein-rich bait that roaches consume rapidly.
Ingredients:
- 1 raw egg yolk
- 1-2 tablespoons borax
- Small plastic container
Instructions:
- Crack an egg and place the yolk in a small container.
- Sprinkle borax over the yolk and around the container’s dry surfaces.
- Place in roach-infested areas, such as behind refrigerators or in dark corners.
- Dispose of the yolk after 12-24 hours to avoid spoilage and reapply as needed.
Effectiveness: This method is effective for heavy infestations, as roaches are drawn to the yolk’s protein content. However, it requires frequent replacement due to spoilage.
Cost: About $0.10-$0.20 per application, based on egg prices (~$4 per dozen).
5. Borax and Cocoa Powder Mix
Description: Cocoa powder, like sugar, attracts roaches with its sweet scent, making it an effective borax carrier.
Ingredients:
- 1 part borax (e.g., ¼ cup)
- 1 part cocoa powder (e.g., ¼ cup)
Instructions:
- Mix equal parts borax and cocoa powder in a dry container.
- Apply a thin layer in roach hotspots using a duster or squeeze bottle.
- Avoid applying on kitchen counters or food preparation surfaces.
- Reapply every 3-5 days or after cleaning.
Effectiveness: The dry powder form ensures roaches ingest borax while grooming, making it a low-maintenance option for ongoing control.
Cost: Roughly $0.30-$0.50 per application, with cocoa powder costing ~$5 per 8-ounce container.
Application Techniques for Maximum Impact
To ensure borax’s effectiveness, proper application is critical. Follow these steps to target roach habitats and minimize risks:
- Store Borax Safely: Keep borax in a dry, airtight container labeled clearly to avoid accidental ingestion. A recycled ketchup bottle works well for precise dusting.
- Target Roach Hotspots: Apply borax in dark, moist areas where roaches thrive, such as:
- Under sinks and appliances
- Inside electrical outlets (remove covers carefully)
- Along baseboards and in cracks
- Behind cabinets and kick plates
- Use Thin Layers: Apply borax sparingly to avoid detection by roaches, who may avoid thick piles. A barely visible layer is sufficient.
- Treat Carpets and Rugs: Sprinkle borax on infested carpets, wait 20 minutes, then vacuum thoroughly to remove eggs and larvae.
- Clean Treated Surfaces: Wipe down surfaces with a damp cloth and soapy water before food preparation to eliminate borax residue and roach bacteria.
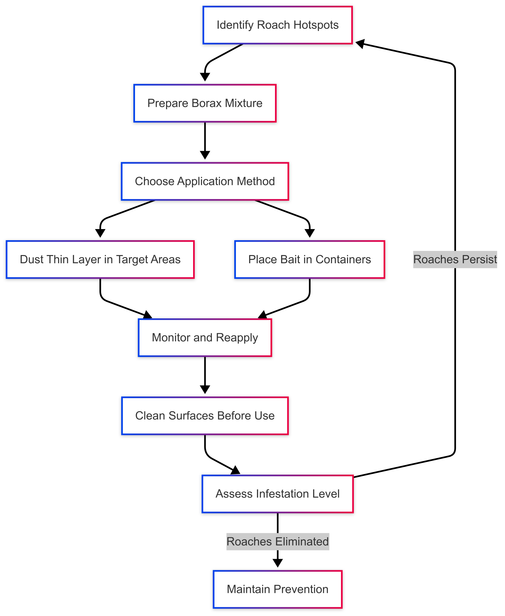
Borax Application Workflow

Borax Application Workflow
This flowchart illustrates the cyclical process of applying borax, monitoring results, and maintaining a roach-free environment.
Borax Alternatives for Roach Control
While borax is effective, alternative methods can complement or replace it, especially in homes with pets or children. Below are three notable options:
1. Diatomaceous Earth (DE) Powder
Description: DE is a natural, abrasive powder that dehydrates roaches by damaging their exoskeleton. It’s safer than borax and effective against multiple pests.
Application: Dust DE in roach-prone areas using a nozzle applicator. Reapply every few days.
Cost: ~$10 for a 4-pound bag.
Effectiveness: DE is highly effective but slower-acting than borax. It’s ideal for long-term prevention.
2. Roach Glue Traps
Description: Sticky traps capture roaches without chemicals, serving as both a control and monitoring tool.
Application: Place traps near roach hotspots, such as under appliances or along walls. Check and replace weekly.
Cost: ~$5-$10 for a pack of 10 traps.
Effectiveness: Traps reduce roach populations and help assess infestation severity but don’t eliminate colonies entirely.
3. Professional Exterminators
Description: For severe infestations, professional pest control offers advanced treatments and comprehensive plans.
Application: Contact a licensed exterminator for inspection and customized solutions.
Cost: Varies widely ($100-$500+), depending on infestation size and location.
Effectiveness: Professionals deliver rapid, long-term results, especially for large or persistent infestations.
Comparison Table: Borax vs. Alternatives
| Method | Cost | Effectiveness | Safety | Best For |
|---|---|---|---|---|
| Borax | $5/4 lbs | High | Moderate (keep away from pets) | DIY, budget-conscious control |
| Diatomaceous Earth | $10/4 lbs | High (slower) | High (food-grade safe) | Long-term prevention |
| Glue Traps | $5-$10/10 traps | Moderate | High (non-toxic) | Monitoring, light infestations |
| Professional Exterminator | $100-$500+ | Very High | High (professional handling) | Severe infestations |
Identifying and Targeting Roach-Infested Areas
Effective roach control requires targeting their habitats. Roaches prefer dark, moist environments with access to food and water. Common hotspots include:
- Kitchens: Under sinks, behind appliances, and in cabinets.
- Bathrooms: Around pipes and in dark corners.
- Basements: Near drains or in cluttered areas.
- Electrical Outlets: Inside walls where roaches lay eggs.
Detection Methods
- Visual Inspection: Use a flashlight to check cracks, crevices, and dark areas for roaches or droppings.
- Sticky Traps: Place traps to identify high-traffic areas.
- Odor Detection: Note oily, musky smells indicating roach presence.
- Disturbance: Use a fan or bright light to flush roaches out of hiding.
Preventive Measures
- Seal Entry Points: Caulk cracks and gaps around windows, doors, and pipes.
- Eliminate Food Sources: Clean up crumbs, store food in airtight containers, and remove standing water.
- Regular Cleaning: Vacuum and sanitize surfaces to deter roaches and remove eggs.
Health Risks of Roach Infestations
Roaches are more than a nuisance—they pose health risks. According to research by an Associate Professor of Medical Microbiology, roaches carry pathogens like Escherichia coli, Salmonella, and Staphylococcus aureus, which can contaminate surfaces and food. These bacteria can cause food poisoning, diarrhea, and other illnesses, making prompt elimination critical.
When to Call a Professional
If borax and alternative methods fail after 2-3 weeks, or if you observe roaches during the day (indicating a severe infestation), professional intervention is warranted. Exterminators use advanced tools, such as gel baits and residual sprays, and can assess hidden nesting sites. For budget-conscious individuals, combining DIY methods with targeted professional treatments may be a cost-effective solution.
Case Study: Real-World Application
A Reddit user shared their struggle with a persistent roach infestation, expressing frustration after deep cleaning and applying borax without success. The user noted rapid re-infestation, with droppings and nymphs reappearing within two weeks. This scenario underscores common challenges:
- Incomplete Application: Borax may not reach all roach hideouts, requiring thorough inspection and reapplication.
- Environmental Factors: Food debris or moisture can sustain roach populations despite treatment.
- Infestation Severity: Large colonies may require multiple methods or professional help.
By combining borax baits, glue traps, and improved sanitation, the user could enhance results. This case highlights the importance of persistence and a multi-faceted approach.
Final Thoughts
Borax is a powerful, affordable tool for combating roach infestations, offering five versatile methods to suit various needs. By mixing borax with baits like sugar, peanut butter, or egg yolk, you can target roaches effectively while minimizing risks to your household. Complementing borax with alternatives like diatomaceous earth or glue traps enhances control, while professional exterminators provide a last resort for severe cases. Regular monitoring, proper application, and preventive measures ensure long-term success, transforming your home into a roach-free sanctuary.
Please share this 5 Ways to Kill Roaches With Borax your friends and do a comment below about your feedback.
We will meet you on next article.
Until you can read, Understanding different type 2×4 wood